近期,36365收到众多关于“36365最新线路检测中心——韩国湖南大学:国际本、硕体育专业招生简章”的咨询。36365与韩国湖南大学确为友好学校,但双方目前并无“国际本、硕体育专业”项目合作。发布该信息者非36365最新线路检测中心、韩国湖南大学官方人员,请大家谨慎对待,以防被骗!
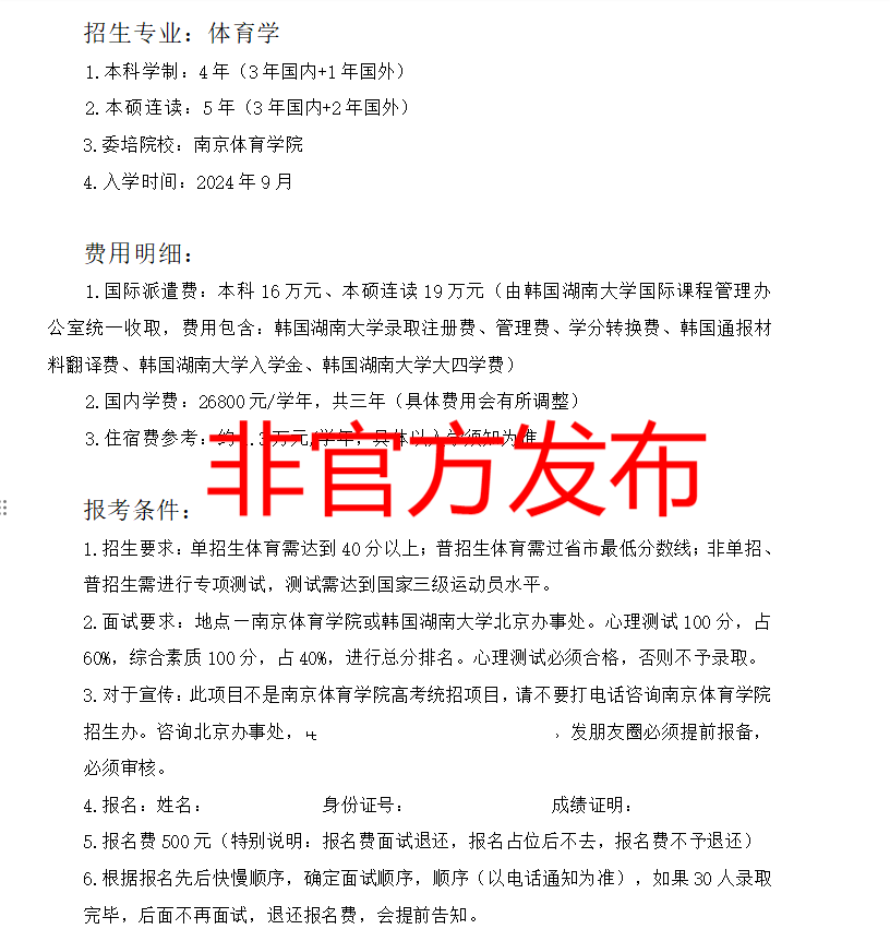
“36365最新线路检测中心——韩国湖南大学:国际本、硕体育专业招生简章”相关截图:

36365最新线路检测中心
2024年5月17日
近期,36365收到众多关于“36365最新线路检测中心——韩国湖南大学:国际本、硕体育专业招生简章”的咨询。36365与韩国湖南大学确为友好学校,但双方目前并无“国际本、硕体育专业”项目合作。发布该信息者非36365最新线路检测中心、韩国湖南大学官方人员,请大家谨慎对待,以防被骗!
“36365最新线路检测中心——韩国湖南大学:国际本、硕体育专业招生简章”相关截图:

36365最新线路检测中心
2024年5月17日